• Indonesia
  • English

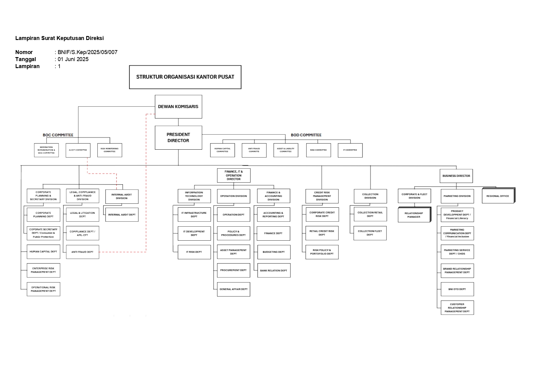
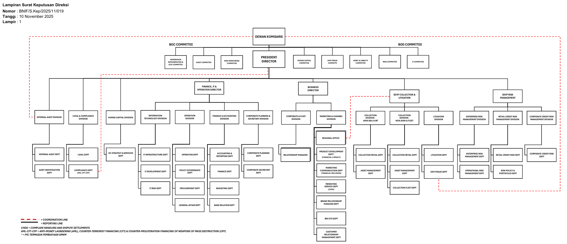
Struktur organisasi BNI finance pada tanggal 10 November 2025 digambarkan sebagai berikut:

Anggota Dewan Komisaris diangkat dan diberhentikan oleh RUPS. Masa jabatan anggota Dewan Komisaris adalah 3 (tiga) tahun terhitung sejak tanggal pengangkatan. Berikut keterangan singkat masing-masing anggota Dewan Komisaris PT BNI Multifinance.
 

Suhartono

Komisaris Utama

Warga Negara Indonesia, 68 tahun. Menjabat sebagai Komisaris Utama dan Komisaris Independen BNI finance sejak tahun 2023.

Sebelum bergabung dengan BNI finance beliau pernah menjabat sebagai General Manager PT Federal International Finance (1997-1998), Direktur Marketing PT Federal International Finance (1998-2001), Wakil Presiden Direktur PT Federal International Finance (2001-2007), Presiden Direktur PT Federal International Finance (2007-2017) dan Komisaris PT Asuransi Astra Buana (2017-2018).

Beliau saat ini menjabat juga sebagai Presiden Komisaris PT Mahesa Altra Sentosa (sejak 2018), Komisaris PT Wahana Inti Narendra (sejak 2018), dan Advisor Koperasi Nusa Raya Cipta (sejak 2018).

Memperoleh gelar Sarjana Hukum, Jurusan Hukum Keperdataan dari Universitas Diponegoro, Semarang, Indonesia (1982).

Tidak memiliki hubungan afiliasi dengan anggota Dewan Komisaris lainnya, anggota Direksi, maupun Pemegang Saham Utama dan Pengendali.

Lihat selengkapnya

Hari Satriyono

Komisaris

Warga Negara Indonesia, 55 tahun. Menjabat sebagai Komisaris BNI finance sejak tahun 2022.

Sebelum bergabung dengan BNI finance beliau pernah menjabat sebagai Wakil Pemimpin Divisi Internasional PT Bank Negara Indonesia (Persero), Tbk (2016-2018), Pemimpin Kantor Wilayah Manado PT Bank Negara Indonesia (Persero), Tbk (2018), BNI Corporate University Consultant & Divisi Perencanaan Strategis PT Bank Negara Indonesia (Persero), Tbk (2018) dan Project Manager PT Bank Negara Indonesia (Persero), Tbk (2018-2019). 

Beliau saat ini menjabat juga sebagai Pemimpin Divisi Pemrosesan dan Penagihan Kredit Konsumer PT Bank Negara Indonesia (Persero), Tbk (sejak 2020). 

Memperoleh gelar Sarjana Teknik Sipil, Jurusan Teknik Sipil Transportasi dari Universitas Gadjah Mada, Yogyakarta, Indonesia (1995) dan Magister Manajemen Keuangan dari Universitas Gadjah Mada, Yogyakarta, Indonesia (1998). 

Tidak memiliki hubungan afiliasi dengan anggota Dewan Komisaris lainnya, anggota Direksi, maupun Pemegang Saham Utama dan Pengendali. 

Lihat selengkapnya

Ita Tetralastwati

Komisaris

Warga Negara Indonesia, 55 tahun. Menjabat sebagai Komisaris BNI finance sejak tahun 2024.

Sebelum bergabung dengan BNI finance beliau pernah menjabat sebagai Cash & Liquidity Dealer PT Bank Mandiri (Persero), Tbk (2000- 2006), Fixed Income Dealer PT Bank Mandiri (Persero), Tbk (2006-2007), Money Market Dealer PT Bank Mandiri (Persero), Tbk (2007-2009), Chief Dealer Treasury Cash & Liquidity Management PT Bank Mandiri (Persero), Tbk (2009-2011), Vice President Treasury Interest Rate Trading PT Bank Mandiri, Tbk (2011-2014), Vice President Treasury Fx Trading PT Bank Mandiri (Persero), Tbk (2015-2018), Senior Vice President Market & Operasional Risk PT Bank Mandiri (Persero), Tbk (2016-2020), dan Non-Executive Director Bank Mandiri, Europe Limited, United Kingdom (2018-2020).

Beliau saat ini menjabat juga sebagai Senior Executive Vice President Treasury PT Bank Negara Indonesia (Persero) Tbk (Sejak 2020). 

Memperoleh gelar Sarjana Ekonomi, Jurusan Manajemen dari Universitas Gadjah Mada, Yogyakarta, Indonesia (1996).

Tidak memiliki hubungan afiliasi dengan anggota Dewan Komisaris lainnya, anggota Direksi, maupun Pemegang Saham Utama dan Pengendali. 

Lihat selengkapnya

Anggota Direksi diangkat dan diberhentikan oleh RUPS. Masa jabatan anggota Direksi adalah 3 (tiga) tahun terhitung sejak tanggal pengangkatan. Berikut keterangan singkat masing-masing anggota Direksi PT BNI Multifinance.

Yenanto Siem

Direktur Utama

Warga Negara Indonesia, 56 tahun. Menjabat sebagai Direktur Utama BNI finance sejak tahun 2022.

Sebelum bergabung dengan BNI finance beliau pernah menjabat sebagai Sales & Marketing General Manager  PT Suzuki Finance Indonesia (2011-2014), Marketing Director PT MNC Finance (2014-2016) dan Retail Business & Collection Director PT JACCS Mitra Pinasthika Mustika (MPM) Finance Indonesia (2016-2022).

Memperoleh gelar Sarjana Ekonomi, jurusan Manajemen dari Universitas Kristen Duta Wacana, Yogyakarta, Indonesia (1993).

Tidak memiliki hubungan afiliasi dengan anggota Dewan Komisaris lainnya, anggota Direksi, maupun Pemegang Saham Utama dan Pengendali.

Lihat selengkapnya

Albertus Henditrianto

Direktur Bisnis

Warga Negara Indonesia, 56 tahun. Menjabat sebagai Direktur Bisnis BNI finance sejak tahun 2022.

Sebelum bergabung dengan BNI finance beliau pernah menjabat sebagai Marketing & Product Development Division Head PT Mandiri Tunas Finance (2009-2014) dan Deputy Director PT Mandiri Tunas Finance (2014-2022).

Memperoleh gelar Sarjana Ekonomi, jurusan Ilmu Ekonomi dan Studi Pembangunan dari Universitas Gadjah Mada, Yogyakarta (1993).

Tidak memiliki hubungan afiliasi dengan anggota Dewan Komisaris lainnya, anggota Direksi, maupun Pemegang Saham Utama dan Pengendali.

Lihat selengkapnya

Legendariah

Direktur Keuangan, IT & Operasional

Warga Negara Indonesia, 55 tahun. Menjabat sebagai Direktur Keuangan, IT & Operasional BNI finance sejak tahun 2022.

Sebelum bergabung dengan BNI finance beliau pernah menjabat sebagai Deputy General Manager, Tokyo Branch PT Bank Negara Indonesia (Persero), Tbk (2011-2015), Pemimpin Divisi Penganggaran & Pengendalian Keuangan PT Bank Negara Indonesia (Persero), Tbk (2015-2018), Pemimpin Divisi Treasury PT Bank Negara Indonesia (Persero), Tbk (2018-2021) dan Pemimpin Divisi Internasional PT Bank Negara Indonesia (Persero), Tbk (2021-2022).

Memperoleh gelar Sarjana Pertanian, jurusan Agronomi Pertanian dari Institut Pertanian Bogor (1993) dan Magister Manajemen, Program Studi Manajemen Internasional dari Universitas Indonesia (1994).

Tidak memiliki hubungan afiliasi dengan anggota Dewan Komisaris lainnya, anggota Direksi, maupun Pemegang Saham Utama dan Pengendali.

Lihat selengkapnya

Kristiawan Dwika Satria

Corporate Planning & Secretary Division Head

Warga Negara Indonesia, 40 tahun. Menjabat sebagai Corporate Planning & Secretary Division Head BNI finance sejak tahun 2022.

Sebelum bergabung dengan BNI finance beliau pernah menjabat sebagai Management Development Program WOM Finance (2007-2008), Credit Support WOM Finance (Apr 2008 G?? Nov 2008), Credit Initiation Manager WOM Finance (2008 G?? 2010), Area Credit Manager WOM Finance (2010 G?? 2011), Branch Manager JACCS MPM Finance Indonesia (2011-2014), Credit Operation Department Head JACCS MPM Finance Indonesia (2014-2017), Branch Development Department Head JACCS MPM Finance Indonesia (2017-2019) dan Region Head JACCS MPM Finance Indonesia (2019-2022).

Beliau saat ini menjabat juga sebagai Credit Risk Management Division Head

Memperoleh gelar Sarjana Manajemen Sumberdaya Perairan Institut Pertanian Bogor (2007) dan Magister Manajemen Universitas Trisakti (2015).

Lihat selengkapnya

Yudi Satriadi Thamrin

Information Technology Division Head

Warga Negara Indonesia, 54 tahun. Menjabat sebagai Information Technology Division Head BNI finance sejak tahun 2022.

Sebelum bergabung dengan BNI finance beliau pernah menjabat sebagai IT Division Head Bussan Auto Finance (2005-2018) dan IT General Manager PT. Suzuki Finance Indonesia (2018-2022).

Memperoleh gelar Sarjana Manajemen Informatika Universitas Gunadarma (1990).

Lihat selengkapnya

Dwiwaty Tantawi

Operation Division Head

Warga Negara Indonesia, 53 tahun. Menjabat sebagai Operation Division Head BNI finance sejak tahun 2022.

Sebelum bergabung dengan BNI finance beliau pernah menjabat sebagai Area Operations Manager PT. Central Santosa Finance (2010-2011), Operation Division Head PT. CIMB Niaga Auto Finance (2011-2013), Compliance & Risk Policy Head PT. CIMB Niaga Auto Finance (2013-2015), Compliance & Policy, Risk Management Division Head PT. MNC Finance (2015-2016), National Marketing Head G?? Direct End User PT. CIMB Niaga Auto Finance (Jan 2016 G?? Sep 2016), Center of Excellence, PT. CIMB Niaga Auto Finance (Oct 2016 G?? Mar 2017), Sales Governance Division Head PT. CIMB Niaga Auto Finance (Apr 2017 G?? Sep 2017), Compliance Division Head, PT. CIMB Niaga Auto Finance (2017 G?? 2018) dan Service & Support Division Head, PT. CIMB Niaga Auto Finance (2018-2022).

Memperoleh gelar Sarjana Akuntansi dan Komputer Sains Jurusan Komputer Akuntansi STMIK Bina Nusantara.

Lihat selengkapnya

Tjahjono Budi Santoso

Finance & Accounting Senior Division Head

Warga Negara Indonesia, 57 tahun. Menjabat sebagai Finance & Accounting Senior Division Head BNI finance sejak tahun 2023.

Sebelum bergabung dengan BNI finance beliau pernah menjabat sebagai Staff Admin Finance, PT. Button & Thread (Pan Brothers Group) (1992-1993), Assistance Finance Manager, PT Bumen Redja Abadi (1993-1994), Finance Manager & ADH Coord, PT Bumen Redja Abadi (Mitsubishi Motors) (1994-1997), Operation Manager, PT Armada Multi Finance (1998-2002), Deputy Division Head Finance & Accounting, PT ADIRA Quantum Finance (2006-2009), PT ADIRA Dinamika Multifinance (2002-2006), General Manager Finance & Accounting, PT CIMB Niaga Auto Finance (2009-2013) dan Division Head Finance Accounting and MIS, PT Jaccs MPM Finance Indonesia (2013-2023).

Memperoleh gelar Sarjana Ekonomi Universitas Gadjah Mada (1991).

Lihat selengkapnya

Aram Vempidou

Collection Division Head

Warga Negara Indonesia, 52 tahun. Menjabat sebagai Collection Division Head BNI finance sejak tahun 2022.

Sebelum bergabung dengan BNI finance beliau pernah menjabat sebagai Korwil Account Management Jabar dan Jateng (1997-2007), Branch Head Pontianak PT. Suzuki Finance Indonesia (2007-2009), Area Manager Sumatera bagian Utara PT. Suzuki Finance Indonesia (2009-2015), Area Manager Sumbagsel PT. Suzuki Finance Indonesia (2015-2020), Regional Collection Head PT. JACCS MPM Finance Indonesia (2020-2021), Division Collection Head PT. JACCS MPM Finance Indonesia (2021-2022) dan Regional Manager (2022).

Memperoleh gelar Sarjana Perikanan Universitas Palangkaraya (1996).

Lihat selengkapnya

R. Rangga Satriya Ramadhani

Corporate & Fleet Division Head

Warga Negara Indonesia, 46 tahun. Menjabat sebagai Corporate & Fleet Division Head BNI finance sejak tahun 2022.

Sebelum bergabung dengan BNI finance beliau pernah menjabat sebagai Financial Services Assistant PT Bank Negara Indonesia (Persero), Tbk (2000-2002), Credit Analyst PT. BFI Finance Indonesia, Tbk. (2002-2004), Credit Officer PT. Suzuki Finance Indonesia (2004-2005), National Analyst PT. Toyota Astra Financial Services (2005-2015), Area Credit Manager PT. Mandiri Tunas Finance (Feb 2015 G?? April 2015) dan Credit Risk Corporate Fleet Manager (Apr 2015 G?? Feb 2023).

Memperoleh gelar Sarjana Akuntansi UPN Veteran Jakarta (2002).

Lihat selengkapnya